Render of the Observer block using Blender
The wiki mainly uses special standardized views of relevant game element in the form of images which can be found on the right-hand side of the page. These standardized views are axonometric representations with an approximately isometric viewing angle, as is also used for the inventory form of blocks in the game. These views are not simple screenshots, but special renders. In most cases, the game element is imported into a 3D graphics software or reproduced there, in order to then be able to create a shot from a special angle. Only PNG image format is used to maintain transparency.
The creation of standardized views directly in-game is not possible. The special viewing angle can be achieved by the parameters for rotation and head tilting with the command /tp (<targets>|<destination>|<x>), but the distortion caused by the field of view prevents an ideal standardized view. Even at the minimum value, the field of view still causes a small distortion. Only with the help of mods can standardized views be created directly in-game. In the Indev phase of the game, it was possible to create isometric screenshots from the game world. This function has been removed.
This article contains instructions for creating the standard views used in the wiki. The instructions describe only one way to create the desired view. Individual authors may work differently. Any downloadable software is available free of charge, and the handling of paid alternatives may be easier and more convenient.
Only an approximately isometric angle is used for the views. The isometric axonometry is standardized and the exact viewing angle is 45° and 54.7359° (arctan 1⁄√2). However, for the views in the Wiki, a viewing angle of 45° and 60° is used.
| Download Blender |
Block Views
Block views are created with a 3D graphics software. The software can of course be freely chosen, very popular is the free program Blender, which can be downloaded on the right side of the page. When dealing with a model, it is always necessary to make as little work as possible. Therefore, you only create the sides of an object, which are actually visible from the viewing angle, from which the recording is finally made. The actual models therefore always look very strange, but on the end product, the representation for the wiki, but nothing is noticeable.
The templates in this section are only to be used for the actual views in the plug-ins, although the inventory form of the blocks can also be generated theoretically, but uses a different lighting than is preset in the templates. In order to display the inventory form of blocks it is therefore best to simply create a screenshot of an inventory with the respective block with the GUI size of Normal, as it has a size of 32×32px as the standard in the wiki, and must be cropped.
The templates for Blender provided in this entire section are intended solely for use in the Minecraft Wiki and are licensed under the Creative Commons Attribution-NonCommercial-ShareAlike 3.0 license.
Preferences
Since block views can not be viewed directly in-game, it is particularly important to make them as detailed as possible, so there is no difference compared in-game. In addition, all renders in the whole wiki should be uniform, so that, as they are put in a page, there will be no serious differences in the way the rendering is made. Therefore, there are some special requirements that must be observed when creating block views. All templates provided in this section follow these guidelines, which do not require any further configuration.
- A view angle of 45° and 60° is used for a render, the perspective being aligned to the north-west
- Image size of 300×300px for each display, regardless of the actual size of the block, blank image parts are not cropped
- The block is located exactly in the middle, exceptions apply only to blocks that are part of an animation and therefore need a special position (e.g. Flower Pot and open Fence Gate)
- Equal lateral spacing for cubic blocks, horizontal 16px and vertical 2px, for bulky blocks (e.g. Rail and Glass Pane), one of the two spacing specifications must be adhered to depending on the respective shape
- Uniform lighting with the exact values as in the game, which is achieved by a proportional reduction of the color values for the three visible blocks (parallel sides use the same values), upper side: 98%, left side: 80% and right side: 60.8%
- No use of antialiasing, since it is not applied to individual objects in the game
- No post-processing, and especially, no scaling, since the interpolation used for this purpose is used for antialiasing; If the render contains an error, it must be recreated
With a screenshot generated by a mod, these presets would not be achievable reliably, which is why a 3D graphics software is used.
| Download single300px.blend multi300px.blend |
Cube Blocks
Most blocks have a single texture that is displayed on all six pages. With the corresponding template it is therefore very easy to create a block itself. The required template for creating blocks of dice blocks with Blender can be downloaded at the right side of the page under the name of single300px.blend.
In addition to the dice-shaped blocks, which work with a single basic texture, there are also dice-shaped blocks, which also use different textures on different sides. The template to be used in this case is multi300px.blend which can also be found in the download box on the right side of the page.
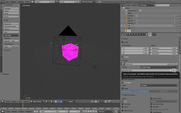
After opening, you should not let the block appear magenta, because no textures are assigned yet. Everything else is already fully configured, so you don't have to change any settings. To select the texture, an overview of all components of the project can be found in the upper right-hand part of the user interface. Simply select one of the block sides (top, left and right)(1), and then scroll down with the chessboard icon(2) in the "Image" section. Then, click on the folder icon(3), which opens a menu for selecting the concrete texture.
In this menu it is now necessary to select the original text of the block. This should, of course, have already been extracted from the standard resources. In an extended field at the top of the menu, the location(1) must first be selected, then the individual texture can be clicked in the underlying large field(2). Press "Accept"(3) to confirm the selection. If you work with single300px.blend, the texture is automatically applied to all three blocks. However, in the template multi300px.blend, all steps must be repeated for all of the sides of the block.
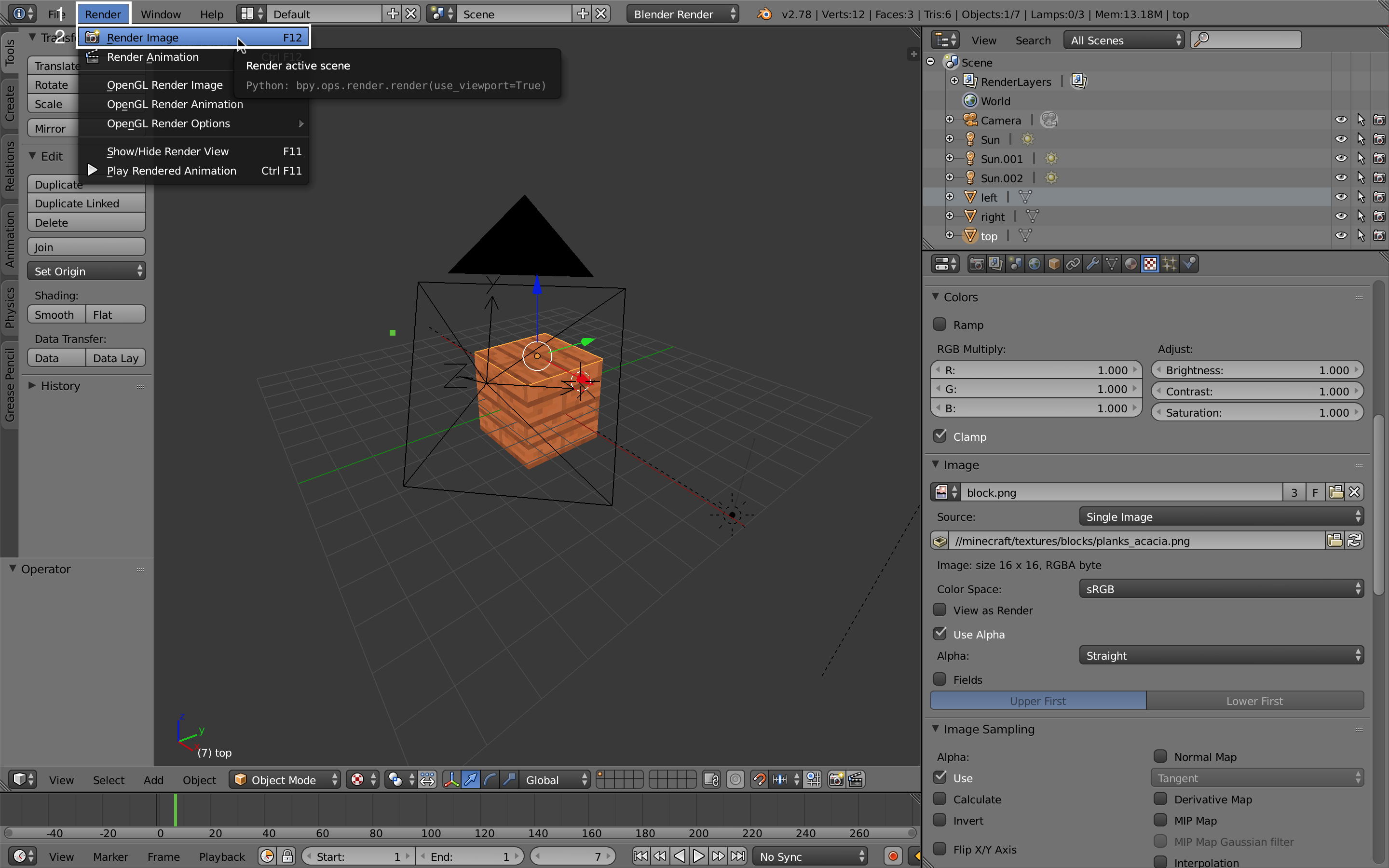
Since everything is already set, and the necessary textures are stored, the image only needs to be rendered. To do this, click on "Render"(1) in the top left of the menu bar and select "Render Image"(2). Alternatively, you can simply press F12.
Now, the "UV/Image Editor" has opened, where the finished render of the image can be seen. It just has to be saved. To do this, click on "Save As Image"(2) in the lower left corner under "Image"(1). Alternatively, you can simply press F3.
In the following menu, the location(1) and the filename(2) have to be filled up, and the process is confirmed with "Save As Image"(3), then the block render will be saved. The result of the example can be seen at the right edge of the screen. Your own blocker can now be uploaded to the wiki.
Block render of Acacia Wood Planks created with Blender
Irregular Blocks
In addition to the normal blocks with a cube shape, there are also some blocks in the game, which are irregular. However, the templates used so far are only designed for the cubic blocks. For irregular blocks, depending on the shape, different templates are required, all of which have to be specially designed and configured. The table in this section provides various templates for different types of such blocks.
The use is the same as described in the above instructions. Block should use several textures, if necessary, for which page the individual textures can be assigned. If the block is based on only one texture, any page can be selected. Pages of the model which use the same basic texture automatically take over them if they have already been assigned to one of the pages.
| Block | Remarks | Download |
|---|---|---|
| Slab | slab300px.blend | |
| Stairs | stair300px.blend | |
| Fence | fence300px.blend | |
| Fence Gate |
|
fence_gate300px.blend |
|
fence_gate_open300px.blend | |
| Door |
|
door300px.blend |
| Glass Pane |
|
pane300px.blend |
| Crops |
|
crop300px.blend |
| Nether Wart | ||
| Pressure Plate |
|
plate300px.blend |
|
plate_down300px.blend | |
| Torch | torch300px.blend | |
| Redstone Torch | ||
| Flower Pot |
|
pot300px.blend |
|
pot_cactus300px.blend | |
| Vines | face300px.blend | |
| Ladder | ||
| Rail | flat300px.blend | |
| Cake |
|
cake300px.blend |
Troubleshooting
It may happen that after the rendering in the final image, which is shown in the "UV/Image Editor", missing textures or minor errors such as a wrongly turned texture are noticeable. These two errors are discussed in this section.
In some cases, if textures that are used by multiple blocks at the same time, Blender can not update them all the time, the texture for a page should be changed. This is merely a charging fault, which occurs irregularly. It can easily be fixed by selecting the corresponding block page at the top right of the element selection(1), and the text-specific settings tab with the chessboard icon(2) will move to the section "Image". Just click on the reload icon(3) and the texture is loaded correctly.
By re-rendering the block via the corresponding menu or by pressing F12, the corresponding side is also displayed in the image with the correct texture. If other sides are affected, the process must also be carried out for them.
When using the template multi300px.blend, the final image should always be checked for its accuracy. Since blocks with several textures in the game, use entirely their own block models, so the textures in their rotation and reflection sometimes behave differently than in normal blocks. The used template for Blender can not cover each of these individual cases, but is only designed for the standard model. Individual deviations must be optimized manually.
In the example, the finished image shows that an error has occurred on the top of the block: the texture is mirrored, the brighter edge of the arrow should be on the right and not on the left side. As the finished render and block in the game are not to be distinguished at all, it is important to fix even a small error. To do this, the top of the block must first be selected(1), and the mirroring must then be made in the texture settings(2). In the "Mapping" section, this is the simplest way to change the sign of the X, Y, and Z values under "Size". In the example, a mirroring on the X axis is necessary, so the sign of the Y value is changed(3).
By re-rendering the block via the corresponding menu or by pressing F12, the error is fixed as seen in the picture. This can now be saved as usual.
| Downloads |
Entity Renders
Although standard renders of entities can also be created using a 3D graphics software, it is not recommended to use one. It is extremely difficult to reproduce the correct model, as each entity has different sizes and models. However, other entities, such as shulkers, are cube-shaped, so Blender can be used to render one. In addition to the workload, lighting is the real problem. Light behaves in Minecraft very differently, and the exact behavior in the environment of a 3D graphics software is extremely difficult and in most cases not exactly possible.
In this case, instead of a 3D graphics software, mods are instead used. Mineshot, created by a former editor of the wiki, BarracudaATA, is the best mod which can be used to render entities.
Render of a Llama entity using Mineshot
Non-animated Entities
After Mineshot has been installed, it can be started. Before recording, a suitable environment must first be created. Since the presentation in its final version should contain a transparent background, it is best to work with a monochrome background. Green screens or blue screens made of concrete blocks or specially textured blocks which are already very helpful, but since the lighting of Minecraft also colors different blocks with the same texture, an even simpler background should be chosen: the sky. It is recommended to create a superflat world with the preset "The Void". The sky is divided into two halves colored in a different blue tone, but these can also be standardized with the additional mod called OptiFine.
Since a background is now selected, basically only the enttiy has to be spawned then the recording can be done. It is important to summon an entity with the data tag of NoAI:1 so that it does not rotate or move. By the way, barrier blocks are best suited as the floor, since they are invisible.
To start recording, a special camera mode is switched on in Mineshot. This is done by pressing the default key NUMPAD5, which can be zoomed in and out by pressing ADD and SUBTRACT respectively, both of which can be found at the number keypad. Do not change the angle of the camera. The default values (45° and 60°) correspond exactly to the values required for the standard view.
The camera is centered on the player's position, but is only rendered by the game when it is not in the first person view. If the field of view is properly adjusted, a normal screenshot can be created. The actual picture object does not have to be exactly in the middle, because the recording is still postprocessed anyway.
When recording multiple variants of an entity, it is important not to leave the camera mode during each shot, nor change the zoom. If you make the slightest change, the previous setting can not be restored. The result is that the individual recordings do not exactly fit one on top of the other, but this is used in many plug-in letters and makes the recordings useless. Entities can be easily changed with commands, such as /entitydata, without having to change anything on the camera between individual shots.
Since the recording has now been successfully done, it can be improved in an image processing program. The software used does not matter, but a download for a free program GIMP can be found at the top right of this section. First, the sky is removed, for which the color selection tool (magic wand) is best suited. In doing so, care must be taken that all places where the sky is visible are removed. Entities such as skeletons have many holes in their model, where there will still be individual pieces of sky.
After the background is gone, cropping is done. The width of the image should be minimal, for example, the two edges directly adjacent to the last pixel of the image object. The height should have enough scope, and this must not be cut so radically, otherwise the picture object "stick" at the upper edge. If there is nothing else to edit in the rendering, and it can be exported, and uploaded in the wiki.
During image processing, it is important not to scale. As a result, only very little quality is lost and the file size increases dramatically, instead of falling. A smaller recording should be created directly with Mineshot and a smaller zoom level. In the wiki itself, the image size can also be changed very easily as a parameter during the integration.
Render of a Guardian entity using Mineshot
Animated Entities
A challenge when creating renders is to create entities whose model has a permanent animation. For example, in the case of silverfish, the body of which is continually moving, and also in guardians, whose spines are moving, and which constantly causes a swimming movement with its tail. A start to creating a representation of these creatures would be, of course, just to press the trigger at the right moment, but that is too unreliable and the absolutely right moment to catch is almost impossible.
At this point, it might be advisable to switch to a 3D graphics software, but as already described, certain difficulties occur. The solution approach is therefore to prevent animation of the entity. It is unfortunately not possible, even with commands or the data tag NoAI, now one has to really make the model. The models of entities can unfortunately not be controlled by resource packages, which makes this project a bit more difficult. Mods such as OptiFine or ENIM have this function, but the effort to create a complete model without the animation is just too big.
Instead, the model can be modified in the program code. This of course requires knowledge of the programming language of Minecraft called "Java" and a certain experience with the program code of the game. A work with the Mod Coder Pack, where the code could be changed directly, is still unfortunately not possible, since the required mod Mineshot can not be loaded since this requires Minecraft Forge. It must be in a programming environment with Minecraft Forge. The code and the model can not be edited directly, but Forge offers enough possibilities to easily overwrite an existing model. This works best through renderingRegistry using registerEntityRenderingHandler.
The actual recording is still in-game, and the steps are already described in the previous section.
| Downloads |
Render of the end portal room in stronghold using Mineshot
Structures
The recording of a scene differs only slightly from the recording of an entity, and only a few more things are to be considered. A 3D graphics software is again not recommended, since in this case too, the process is complex. Again the mod Mineshot of BarracudaATA is best suited.
In the case of structure, the main thing is to move all the related blocks to a suitable location. For example, the recording can only take place in the Overworld, since there is lack of sunlight and lighting in the Nether and end. If a shot of a Nether Fortress or another Nether structure is to be made, it must be transferred to the Overworld. Creating the structure block by block would be difficult, so an external editing software like MCEdit makes it easier to do the task, in which the download link can be found at the right side of the page.
If the structure is already in the Overworld, changes are still to be made in most cases. A suitable environment must be created. Structures such as abandoned mineshafts or dungeons should not be left underground but shifted to the sky so that they can be illuminated by the sunlight. The command /clone is extremely useful for this, which means that an external software is no longer needed in this case. But even structures directly on the ground should be shifted to the sky. As described in the previous section, the sky is an excellent background because of its low color spectrum, since the later transparency can be put without any problems. If the structure was moved high enough, the ground is not visible, which simplifies postprocessing.
You must also pay attention to the orientation of the scene. As already described, the view direction for the wiki always points to the northwest. The scene should be aligned accordingly. If this is not the case, it is possible for small block structures to rotate them with the help of a structure block. For larger structures, it would be easier to use an external editing software like MCEdit.
If the entire structure is now in the desired location, it must be prepared for recording. This is especially important for enclosed spaces whose contents should be visible. For example, the ceiling and two walls are removed, namely the two walls that are closest to the viewer. It is absolutely not necessary to remove all the components of the respective wall, for example, an entrance in one of the walls, it is advisable to preserve it, including the border of blocks. A concrete example of opening such a space can be found on the right side.
Since the structure is prepared, only the position of the player needs to be prepared. It is important to remember that the Mineshot camera is centered on the player, but it will not be visible. If the player is visible in the scene, you should switch to first person view. While the actual position of the player within the scene is not important, it is only important that the entire scene is depicted, but certain blocks such as chests and heads are only displayed as long as the player is within a radius of 64 blocks. Also, particles are only visible at a maximum distance from the player of 32 blocks.
To start recording, a special camera mode is switched on in Mineshot. This is done by pressing the default key NUMPAD5, which can be zoomed in and out by pressing ADD and SUBTRACT respectively, both of which can be found at the number keypad. Do not change the angle of the camera. The default values (45° and 60°) correspond exactly to the values required for the standard view.
Since the recording has now been successfully done, it can be improved in an image processing program. The software used does not matter, but a download for a free program GIMP can be found at the top right of this section. First, the sky is removed, for which the color selection tool (magic wand) is best suited. In doing so, care must be taken that all places where the sky is visible are removed. Structures with iron bars have many holes, where there will still be individual pieces of sky.
After the background is gone, cropping is done. The width of the image should be minimal, for example, the two edges directly adjacent to the last pixel of the image object. The height should have enough scope, and this must not be cut so radically, otherwise the picture object "stick" at the upper edge. If there is nothing else to edit in the rendering, and it can be exported, and uploaded in the wiki.
During image processing, it is important not to scale. As a result, only very little quality is lost and the file size increases dramatically, instead of falling. A smaller recording should be created directly with Mineshot and a smaller zoom level. In the wiki itself, the image size can also be changed very easily as a parameter during the integration.
Downloads
|
Optimization
Since the images always contain many transparent areas and a small color spectrum, it is worth compressing the files. In addition to the obvious effect of saving space, the smaller size also helps in viewing the image in the browser because it is loaded with less data from the wiki server.
Subsequent scaling of a representation is not a good solution for reducing the file size, and it produces a contrary effect. This is because, in almost all scaling modes, an interpolation is used with edge smoothing. This greatly expands the color spectrum and the file size increases correspondingly. In addition, the quality of the Minecraft textures, which are already low-resolution, is often lost.
Instead, it is recommended to use lossless compression. The PNGOUT application, which is compatible for Windows, macOS, and Linux, is available for this purpose. Depending on the image, only 80% to 20% of the original file size remain after the compression without the visible changes being visible on the image. It can be downloaded on the right side of the page for the respective operating system.
On Windows, PNGOUT can be used as a graphical user interface. PNG files needed to be compressed are to be selected and the program will compress them. Under macOS and Linux, PNGOUT can only be used via the Terminal. It is recommended to use a script as well as under Windows to process several images automatically. On Windows, PNGOUT can also be accessed using the command prompt and automated with a script.
| Wiki help | |
|---|---|
| Rules and guidelines |
|
| General pages | |
| User rights | |








