물약 양조법 (가장 효율적인 방법, 투척 물약 제외함)
물약 양조(Brewing)는 양조기에서 물병에 다양한 재료를 추가하여 물약과 투척용 물약 그리고 잔류형 물약을 만드는 방법이다.
양조 하는 방법
양조기에는 한 개의 시약과 최대 세 개까지의 유리병을 놓을 수 있다.
양조기를 만들고 오른쪽 클릭을 하면 양조 화면을 볼 수 있다. 아래쪽 세 슬롯에 유리병을 1-3개 놓고, 윗쪽 슬롯에 재료를 넣은 후, 연료 슬롯에 블레이즈 가루를 넣으면 재료가 증류되어 각각의 병에 들어가서 물약이 만들어진다. 물약은 플레이어가 마시면 특정한 효과가 생긴다.
양조는 시약과 하나 이상의 물약 혹은 물병을 넣으면 시작되며, 이는 왼쪽에 거품이 만들어지는 것을 통해 알 수 있다. 이 때 오른쪽의 화살표가 차오르는 것을 통해 과정이 얼마나 진행되었는지를 알 수 있다. 화살표가 차면 양조가 끝난다. 시약은 소모되어 없어지고, 어떤 시약을 썼는가에 따라 유리병 안의 내용물이 바뀐다.
아래쪽에 하나 이상의 유리병이 놓여있으면 양조가 진행되고, 도중에 다른 물약이나 물병을 추가할 수 있다. 하지만 시약을 제거하거나 아래의 슬롯을 모두 비우면 양조가 멈추고 아무것도 제조되지 않는다.
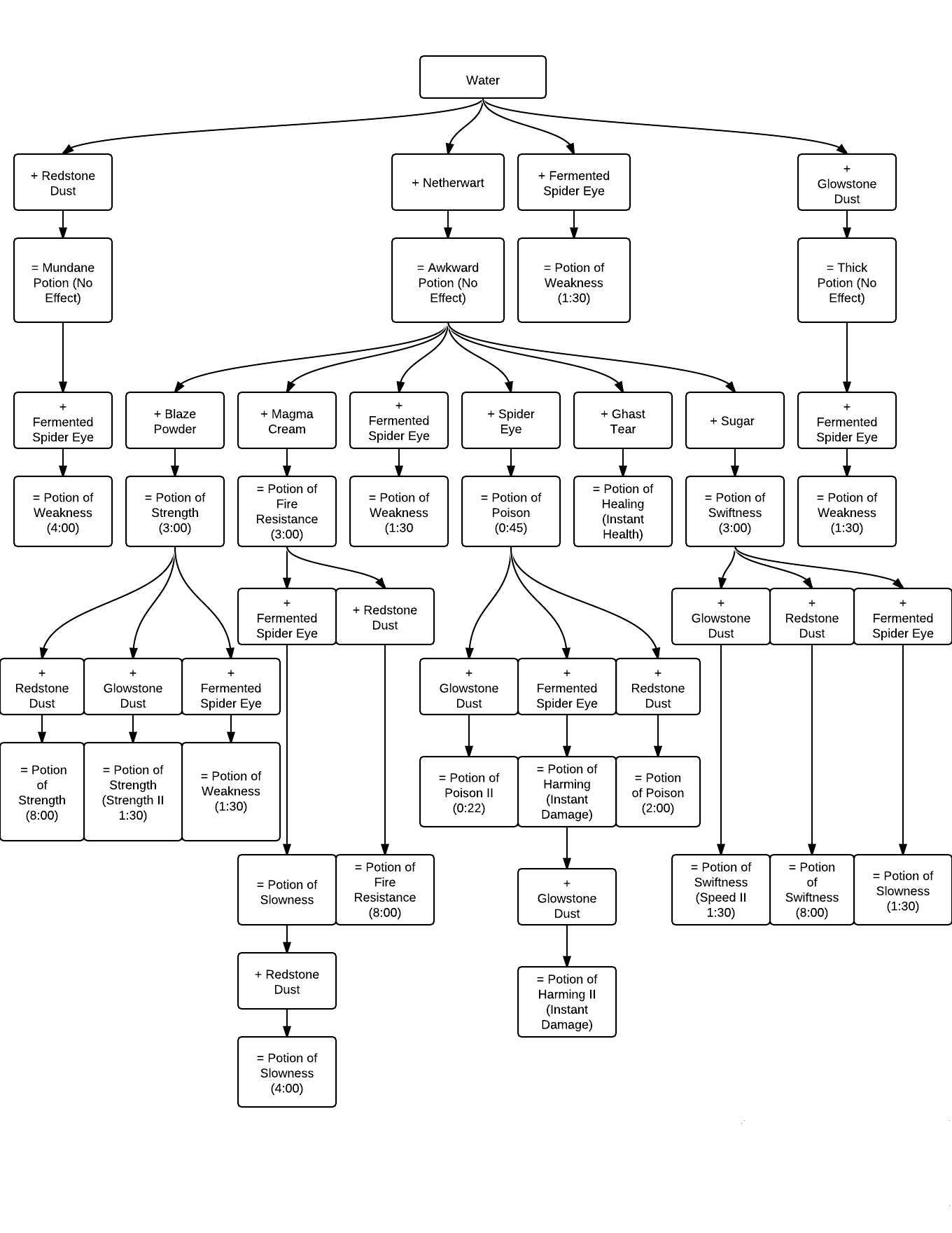
모든 양조는 물병에서 시작된다. 물병은 물 소스 또는 물이 있는 가마솥에 유리병을 들고 우클릭하면 채워진다. 그 다음, 기본 재료를 추가하여 기본 물약을 만드는데, 대부분 네더 사마귀를 사용하여 어색한 물약을 생성한다. 효과 재료를 양조하여 어색한 물약에 (동일한 방법으로) 넣으면 효과가 있는 물약을 만들 수 있다. 변경/강화 재료(modifier)를 추가하면 효과를 강화하거나, 지속시간을 길게하거나, 효과를 완전히 바꿀 수 있다. 화약를 추가하면 물약이 투척용 물약으로 바뀐다. 투척용 물약은 던지거나 발사기를 통해 발사하면 그 반경내에 효과가 퍼진다. 마지막으로 드래곤의 숨결을 추가하면 투척형 물약이 잔류형 물약으로 바뀐다. 잔류형 물약은 구름을 만들고 그 구름속에 있으면 효과를 받는다. (예를 들어 잔류형 치료의 물약은 구름 속에 오래 서있을 수록 많이 치료를 받게된다.) 모든 양조는 20초가 소요된다.
블레이드 가루 하나당 물약을 20번 양조할 수 있다. 일단 양조 작용이 시작하면 연료가 소모된다. 병이나 재료를 제거하여 중간에 과정이 중단되어도 블레이드 가루는 회복할 수 없다.
비디오
물약 양조 도구
물약 양조 도구는 물약을 만들기 위한 준비물이다. 가마솥을 제외한 모든 도구는 반드시 필요하다.
| 이름 | 아이콘 | 용도 |
|---|---|---|
| 양조기 | 틀:Grid | 병에 재료를 넣거나 섞는다. |
| 가마솥 | 틀:Grid | 양동이 하나 분량의 물을 담을 수 있다. 세 개의 병을 채울 수 있다. 3 병 분량의 물약을 담을 수 있다.[베드락 Edition 전용] |
| 블레이즈 가루 | 틀:Grid | 양조기의 연로로 필요하다. |
| 유리병 | 틀:Grid | 모든 종류의 물약을 담는다. |
| 물병 | 틀:Grid | 물약의 기본. 유리병을 가마솥이나 물 소스 블록에서 물을 채워넣어 만든다. |
재료
기본 재료
기본 재료는 물 병에 직접 넣을 수 있는 재료로서, 모든 물약의 시작점이다. 네더 사마귀는 가장 기본적인 재료로, 광범위한 물약을 만드는 데 필요하다.
변환재료는 물약의 성질을 변화시키는 재료 혹은 물약의 효과를 바꾸는 재료를 말한다. 변환 재료중에서 발효된 거미눈은 효과 있는 다른 물약에 투입하여 다른 효과로 바꾸는 유일한 변환재료이다.
| 이름 | 아이콘 | 물병에 추가할 때 제조되는 물약 | 변환재료 속성 |
|---|---|---|---|
| 네더 와트 | 틀:Grid | 어색한 물약 | N/A |
| 레드스톤 가루 | 틀:Grid | 평범한 물약 | 지속시간을 늘린다 |
| 발광석 가루 | 틀:Grid | Thick 물약 | 효과를 강화한다. |
| 발효된 거미 눈 | 틀:Grid | 나약함의 물약 | 효과를 망친다. |
| 화약 | 틀:Grid | 투척용 물약 | 일반 물약을 투척용 물약으로 바꾼다. |
| 드래곤의 숨결 | 틀:Grid | 잔류형 물약 | 투척용 물약을 잔류형 물약으로 바꾼다. |
부패 효과:발효된 거미 눈은 물약의 기본 효과를 바꾸는데, 대부분은 그 효과를 반대로 뒤집거나, 부정적인 물약을 만든다.
- 부패된 물약은 기본적으로 원래의 물약과 반대되는 성질을 가진다.
- 강화된 물약이나 연장된 물약을 지원되는 효과로 부패시키면, 동일한 변환재료가 적용된 물약이 생성된다.
- 연장된 독 물약을 부패시키면 그냥 기본 고통의 물약이 만들어진다. 도약의 물약과 신속의 물약은 부패시킬 수 없다.
- 투명화 물약을 기본적으로 야간 투시의 물약의 "부패된" 버전으로 간주된다. 최대 밝기로 보이는 대신, 자신이 안보이게 바뀐다.
투척용 물약과 잔류형 물약: 모든 물약은 투척용 물약, 그다음엔 잔류형 물약으로 바꿀 수 있다.
- 투척용 물약과 잔류형 물약도 변환재료를 적용하면 일반 물약과 동일한 방식으로 변경된다.
- 베드락 에디션의 경우 투척용 물약은 마시는 물약에 비해 지속시간이 3/4 이다. 자바 에디션의 경우 두 가지의 지속시간이 동일하다.
- 잔류형 물약은 마시는 물약에 비해 지속시간이 1/4로 줄어든다. 예를 들어, 마시는 물약의 효과가 8:00 이라면 잔류형 물약으로 만드면 2:00으로 줄어든다.
효과 재료
효과 재료는 어색한 물약에 특정한 효과를 넣어주는 재료로서, 지속 시간이나 강도엔 영향을 미치지 않는다.
물병에 직접 투입할 경우, 이들 재료는 거의다 평범한 물약이 만들어진다. 황금 당근, 복어, 거북이 껍질, 팬텀 막은 예외로서, 물병에 직접 투입할 수 없다.
| 이름 | 아이콘 | 효과 | 부패시 효과 |
|---|---|---|---|
| 설탕 | 신속 | 감속 | |
| 토끼발 | 도약 | ||
| 반짝이는 수박 | 치료 | 고통 | |
| 거미 눈 | 독 | ||
| 복어 | 수중 호흡 | 없음 | |
| 마그마 크림 | 화염 저항 | ||
| 황금 당근 | 야간 투시 | 투명화 | |
| 블레이즈 가루 | 힘 | 나약함 | |
| 가스트의 눈물 | 재생 | ||
| 거북 등딱지 | 거북 도사 | 없음 | |
| 팬텀 막 | 느린 낙하 |
원소
교육용 에디션 또는 교육용 기능이 활성화된 베드락 에디션의 경우, 몇 가지 원소를 재료로 사용하여, 특정한 부정적 효과를 제거하는 치료제를 양조할 수 있다.
| 원소 | 아이콘 | 치료되는 효과 |
|---|---|---|
| 비스무츠 | 메스꺼움 | |
| 칼슘 | 안보임 | |
| 코발트 | 나약함 | |
| 은 | 독 |
이들은 일반 마인크래프트 플랫폼에서는 사용할 수 없다.
물약
기본 물약
기본 물약은 효과가 없는 물약으로서, 물병에 기본 재료 하나를 양조하면 만들어진다. 이중에서 어색한 물약 만이 다른 효과 재료를 넣어서 효과가 있는 물약을 만들 수 있다.
| 물약 | 재료 | 사용용도 |
|---|---|---|
| 틀:Grid 어색한 물약 |
틀:Grid/Brewing Stand | 효과 물약 |
| 틀:Grid 평범한 물약 |
틀:Grid/Brewing Stand | 없음 |
| 틀:Grid 진한 물약 |
틀:Grid/Brewing Stand | 없음 |
효과 물약
효과 물약은 주로 어색한 물약에 효과 재료를 투입해서 만든다. 하지만, 일부 효과는 물약을 발효된 거미눈으로 부패시켜야만 만들어진다. 나약함의 물약은 물병에 발효된 거미눈을 넣으면 양조할 수 있다.
좋은 효과의 물약
| 물약 | 재료 | 기간 연장 | 강화 | 효과 |
|---|---|---|---|---|
| 치유의 물약 치유의 물약
|
틀:Grid/Brewing Stand | - | 치유의 물약 치유의 물약 |
즉시 치유 물약 한병당 4 ( |
| 화염 저항의 물약 화염 저항의 물약 ( 3:00)
|
틀:Grid/Brewing Stand | 화염 저항의 물약 화염 저항의 물약 ( 8:00) |
- | 화염 저항 화염, 용암, 마그마 블록, 원거리 블레이즈 공격에 내성이 생김 Potion of Fire Resistance |
재생의 물약 ( 0:45) |
틀:Grid/Brewing Stand | 재생의 물약 ( 1:30)
|
재생의 물약 ( 0:22) |
재생 매 2.5초 마다 체력 1 ( |
| 힘의 물약 힘의 물약 ( 3:00) |
틀:Grid/Brewing Stand | 힘의 물약 힘의 물약 ( 8:00) |
힘의 물약 힘의 물약 ( 1:30) |
힘 플레이어의 접근전 공격 피해를 3 ( 강화시: |
| 신속의 물약 신속의 물약 ( 3:00) |
틀:Grid/Brewing Stand | 신속의 물약 신속의 물약 ( 8:00) |
신속의 물약 신속의 물약 ( 1:30) |
신속 이동 속도, 달리기 속도, 점프 거리를 약 20% 향상. Enhanced: |
| 야간 투시의 물약 야간 투시의 물약 ( 3:00) |
틀:Grid/Brewing Stand | 야간 투시의 물약 야간 투시의 물약 ( 8:00) |
- | 야간 투시 물 속을 포함해 모든 곳이 최대 밝기 수준으로 보임. Potion of Night Vision |
| 투명화 물약 투명화 물약 ( 3:00) |
틀:Grid/Brewing Stand | 투명화 물약 투명화 물약 ( 8:00) |
- | 투명 플레이어가 안보이게 됨. 장비/갑옷은 계속 보임 Potion of Invisibility |
수중 호흡의 물약 ( 3:00) |
틀:Grid/Brewing Stand | 수중 호흡의 물약 ( 8:00) |
- | 수중 호흡 물속에 있어도 산소 막대가 줄어들지 않음 Potion of Water Breathing |
| 도약의 물약 도약의 물약 ( 3:00) |
틀:Grid/Brewing Stand | 도약의 물약 도약의 물약 ( 8:00) |
도약의 물약 도약의 물약 ( 1:30) |
점프 강화 플레이어가 ½ 블록을 더 높이 점프할 수 있음 강화시: |
| 느린 낙하의 물약 느린 낙하의 물약 ( 1:30) |
틀:Grid/Brewing Stand | 느린 낙하의 물약 느린 낙하의 물약 ( 4:00) |
- | 느린 낙하 플레이어가 천천히 떨어지며, 땅에 닿을 때 피해를 받지 않음 Potion of Slow Falling |
나쁜 효과의 물약
| 물약 | 재료 | 연장 | 강화 | 효과 |
|---|---|---|---|---|
| 독의 물약 독의 물약 ( 0:45) |
틀:Grid/Brewing Stand | 독의 물약 독의 물약n ( 1:30) |
독의 물약 독의 물약 ( 0:21) |
독 플레이어가 매 2.5초 마다 1 ( |
| 나약함의 물약 나약함의 물약 ( 1:30) |
틀:Grid/Brewing Stand | 나약함의 물약 나약함의 물약 ( 4:00) |
- | 나약함 플레이어의 접근전 공격 피해가 4 ( Potion of Weakness |
| 고통의 물약 고통의 물약 |
틀:Grid/Brewing Stand | - | 고통의 물약 고통의 물약 |
즉시 피해 6 ( |
| 감속의 물약 감속의 물약 ( 1:30) |
틀:Grid/Brewing Stand | 감속의 물약 감속의 물약 ( 4:00) |
감속의 물약 감속의 물약 ( 0:20) |
감속 해당시간동안 속도가 85%로 느려짐 Enhanced: |
혼합 효과의 물약
치료약
어색한 물약에 여러가지 원소를 넣으면 치료약을 만들 수 있다. [베드락, 교육용 Edition 전용] 이들 치료약을 마시면 특정한 효과를 제거한다. 치료약은 투척용/잔류형으로 변환할 수 없고, 기간을 연장하거나 강화할 수도 없다.
| 물약 | 재료 | 효과 |
|---|---|---|
| 틀:Grid 해독제 |
틀:Grid/Brewing Stand | 독을 해독 |
| 틀:Grid 엘릭시르 |
틀:Grid/Brewing Stand | 나약함 치료 |
| 틀:Grid 안약 |
틀:Grid/Brewing Stand | 실명 치료 |
| 틀:Grid 토닉 |
틀:Grid/Brewing Stand | 메스꺼움 치료 |
양조할 수 없는 물약
행운의 물약과 부패의 물약은 양조할 수 없고, /give @p minecraft:potion 1 0 {Potion:luck}와 같은 명령어, 또는 크리에이티브 보관함에서만 구할 수 있다. 감속의 물약 V 도 자바에디션에서 클리에이티브 메뉴에서 구할 수 있다.
역사
가마솥에서의 양조(1.9 pre2).
초기엔, 가마솥을 통해 양조가 이루어졌다. 베타 1.9 pre2 코드에서는 물약이 특정 시약에 따라 가마솥에 물을 더함으로서 물약이 제작되는 것으로 밝혀졌다. 정확하게 양조된 시약은 순수하게 이로운 효과를 만들어냈고, 부정확한 조합은 부정적 효과의 물약을 만들어냈다. 그 시스템은 복잡했고, GUI가 부족했으며, 많은 사본의 물약들을 만들었다.(i.e. 완전히 똑같은 물약이 전혀 다른 여러 방법으로 만들어질 수 있었다.), 이에 노치(Notch)와 제브(Jeb)는 양조기를 통한 새로운 양조방법을 만들어낸다 .[1] 양조에서의 가마솥의 역할은 물 저장고로의 역할로 격하되었다. 양조는 양조GUI(사용자 인터페이스)가 더해지고 복잡한 물약이 제거되면서 크게 간소화, 단순화되었다. (총 제작 가능한 물약이 150가지 조합방법에서 31가지 방법으로 만들 수 있는 25개의 서로 다른 물약으로 감소되었다.) 그러나, 이 새 시스템은 초기 1.9 pre-releases에서 가능하던 몇 물약의 효과를 이용 못하도록 하기도 했다. (e.g. 멀미, 실명, 투명 효과).
투척용 물약은 Beta 1.9 Pre4 에서 도입되었고, 양조기에서 화약을 더하거나 다른 물약을 합침으로서 양조할 수 있었다. 이 pre-release 에서는 또한 빛나는 수박을 즉시 체력 효과를 부여하던 가스트의 눈물을 대체하는 연금술적 재료로 도입하였으며, 가스트의 눈물은 회복 효과를 대신 부여했다. 이 버젼은 또한 특정 시약을 2차 기초 시약들(거미 눈, 빛나는 멜론, 블레이즈 가루는 그들의 이전 기능에 더하여 물병과 양조될때 평범한 물약를 만들었다.)로서 전환했고, 35가지 조합법을 통한 28개의 물약 시스템을 낳았다.
| Java Edition | |||||
|---|---|---|---|---|---|
| ? | The brewing system was originally meant to be procedural, meaning that the recipes were meant to be different each time one generated a Minecraft world.[2] | ||||
| 1.0.0 | Beta 1.9 Prerelease 2 | Initially, the cauldron was where potions were brewed, though cauldrons were not assigned a block ID, rendering potions unobtainable except through modding the cauldron so that it would be obtainable. When the cauldron was obtained, potions could be brewed by adding water to the cauldron followed by certain ingredients. Correctly combined ingredients would confer purely beneficial potion effects, and incorrect combinations added negative effects. The system was complicated, lacked a GUI, and formed many duplicate potions (i.e. two potions that were exactly the same could be made in several different ways), so Notch and Jeb came up with a new brewing method using a brewing stand.[3] | |||
| Beta 1.9 Prerelease 3 | A brewing GUI was added and most duplicate potions were removed (the total possible potions went down from 150 combinations to only 25 different potions in 31 combinations). Some status effects available in earlier 1.9 pre-releases as potions became inaccessible (e.g. Nausea, Blindness and Invisibility). | ||||
| Beta 1.9 Prerelease 4 | Throwable splash potions introduced – brewed by placing gunpowder and any potion together in a brewing stand. | ||||
| Glistering melon was added to be the ingredient for the Potion of Healing, until this point conferred by the ghast tear, which was itself changed to create the Potion of Regeneration instead. | |||||
| Converted certain ingredients into base-secondary ingredients (the spider eye, glistering melon and blaze powder made Mundane Potion when brewed into a water bottle in addition to their previous functions), bringing the potion total to 28 different potions in 35 combinations. | |||||
| 1.1 | 12w01a | The time to brew potions was decreased to 20 seconds. | |||
| 1.4.2 | 12w34a | Brewing recipes for Potions of Night Vision and Invisibility added: Potion of Night Vision is brewed by adding a golden carrot to an Awkward Potion. Potion of Invisibility is brewed by adding a fermented spider eye to a Potion of Night Vision. | |||
| 1.5 | 13w01a | Hoppers added, which can place and take items in and out from brewing stands. | |||
| 1.7.2 | 13w36a | Potions of Water Breathing added; they can be brewed by adding a pufferfish to an Awkward Potion. | |||
| 1.8 | 14w27a | Added Potion of Leaping; it is brewed by adding a rabbit's foot to an Awkward Potion. | |||
| 1.8.1 | pre1 | The potion of leaping can now be extended using redstone. | |||
| 1.9 | 15w31a | Glowstone and redstone can no longer be added to already extended or enhanced potions. | |||
| Fermented spider eyes can no longer be added to enhanced potions of Speed or Leaping, but can still be added to extended potions of Poison. | |||||
| Potions of Weakness can no longer be made using a thick potion, mundane potion, awkward potion, potion of Regeneration, or potion of Strength. | |||||
| Potions of Slowness can no longer be made using a potion of Fire Resistance. | |||||
| Potions of Harming can no longer be made using a potion of Water Breathing. | |||||
| Removed reverted potions and "extended" mundane potion, as well as unused potion IDs. See removed features for more information on reverted potions or unused potions. | |||||
| Splash potions can now be created from all potions, including water bottles. | |||||
| 15w33a | Added lingering potions. | ||||
| 15w42a | Blaze powder is now required as fuel for brewing. | ||||
| 15w43a | Blaze powder as fuel reduced from 30 points to 20. | ||||
| 1.13 | 18w07a | Added the potion of the Turtle Master, brewable with turtle shells as well as its 3:00 and level II variants. | |||
| 18w14a | Added potion of Slow Falling, brewable with phantom membranes, and its extended variant. | ||||
| Pocket Edition 알파 | |||||
| 0.12.1 | build 1 | Added potions and brewing. | |||
| Pocket Edition | |||||
| 1.0 | build 1 | Added lingering potions. | |||
| Bedrock Edition | |||||
| 1.2 | build 1 | Blaze powder is now required as fuel for brewing. | |||
| 1.4 | beta 1.2.20.1 | Added 4 new potions known as cures: Antidote, Elixir, Eye Drops, and Tonic. | |||
| 1.5 | beta 1.5.0.4 | Added the potion of the Turtle Master, brewable with turtle shells, as well as its 3:00 and level II variants. | |||
| 1.6 | |||||
| Legacy Console Edition | |||||
| TU7 | CU1 | 1.0 | Patch 1 | Added potions and brewing. | |
| TU14 | 1.04 | Added Night Vision and Invisibility Potions. | |||
| TU46 | CU36 | 1.38 | Patch 15 | Added lingering potions. | |
| Blaze powder is now required as fuel for brewing. | |||||
물약 유형의 역사
minecraft.jar/lang/en_US.lang 에 따르면 현재 마인크래프트에 존재하는 물약 종류는 다음과 같다:
- Potion of Swiftness
- Potion of Slowness
- Potion of Strength
- Potion of Weakness
- Potion of Healing
- Potion of Harming
- Potion of Regeneration
- Potion of Fire Resistance
- Potion of Water Breathing
- Potion of Poison
- Potion of Night Vision
- Potion of Invisibility
- Potion of Leaping
- Potion of the Turtle Master
- Potion of Slow Falling
양조 시스템의 변화 이후, 아래의 물약들은 현재 사용할 수 없다:
- Potion of Haste
- Potion of Dullness
- Potion of Nausea
- Potion of Blindness
- Potion of Hunger
- Potion of Decay
- Potion of Resistance
일부 물약은 이름도 없고, 현재 접근할 수 없다.
- Potion of potion.healthBoost.postFix
- Potion of potion.absorption.postFix
- Potion of potion.saturation.postFix
여담
화약을 증류시켜 만든 스플래시 물약.
- 아래 3개의 공간중 하나만 있어도 양조는 계속되며, 추가로 물병이나 물약을 올려도 된다. 하지만, 재료를 제거하거나 아래에 있는 3개의 슬롯을 모두 제거하면 양조 절차는 중단되고 아무것도 양조되지 않는다.
- 스탠드에 올리는 물약 3개가 모두 같아야 할 필요는 없다.
- 시간 효과가 없는 물약(예: 치유의 물약, 고통의 물약)을 레드스톤 가루로 업그레이드해도 손해가 생기지 않는다.
- 강화 효과가 없는 물약(예: 불의 저항의 물약, 야간 투시의 물약 등)을 발광석 가루로 업그레이드해도 손해가 생기지 않는다.
- Jeb가 1.9 pre-release 3에서 161가지의 물약이 나오고 2653가지의 조합이 가능할 것이라고 했지만, 실제 pre-release 3에서 외부 프로그램을 쓰지 않고 만들 수 있는 물약은 22가지 뿐이다. 그 중에서 19가지의 물약이 8종류의 효과 중 하나를 가지고 있다.
- 많은 물을 네더로 가져가려면 물 양동이를 채우고 빈 유리병을 묶음으로 가져가서 가마솥을 사용하라. 유리병에 일단 물을 채우면 중첩되지 않기 때문이다.
- 언데드 몹(좀비, 스켈레톤, 좀비 피그맨, 위더 등)은 투척용 독의 물약과 재생의 물약에 영향을 받지 않고, 투척용 치유의 물약에 피해를 받으면, 고통의 물약에 체력을 얻는다.
- 아이템의 NBT를 편집기 혹은 명령어로 변경하면, 투척용 물약으로 변환할 수 없는 물약도 변환시킬 수 있다.
그림
함께 보기
주석
참고
- ↑ http://twitter.com/jeb_/status/119710836469149697
- ↑ “The Mundane Potion is a remnant of an abandoned procedural brewing system - meaning that the recipes were meant to be different each time you generated a Minecraft world. But this didn't turn out to be much fun for the player and the system was abandoned, leaving the Mundane Potion without a purpose. "It's sort of like an appendix," says Jens” – Tom Stone, February 21, 2017
- ↑ jebtweet:119710836469149697




