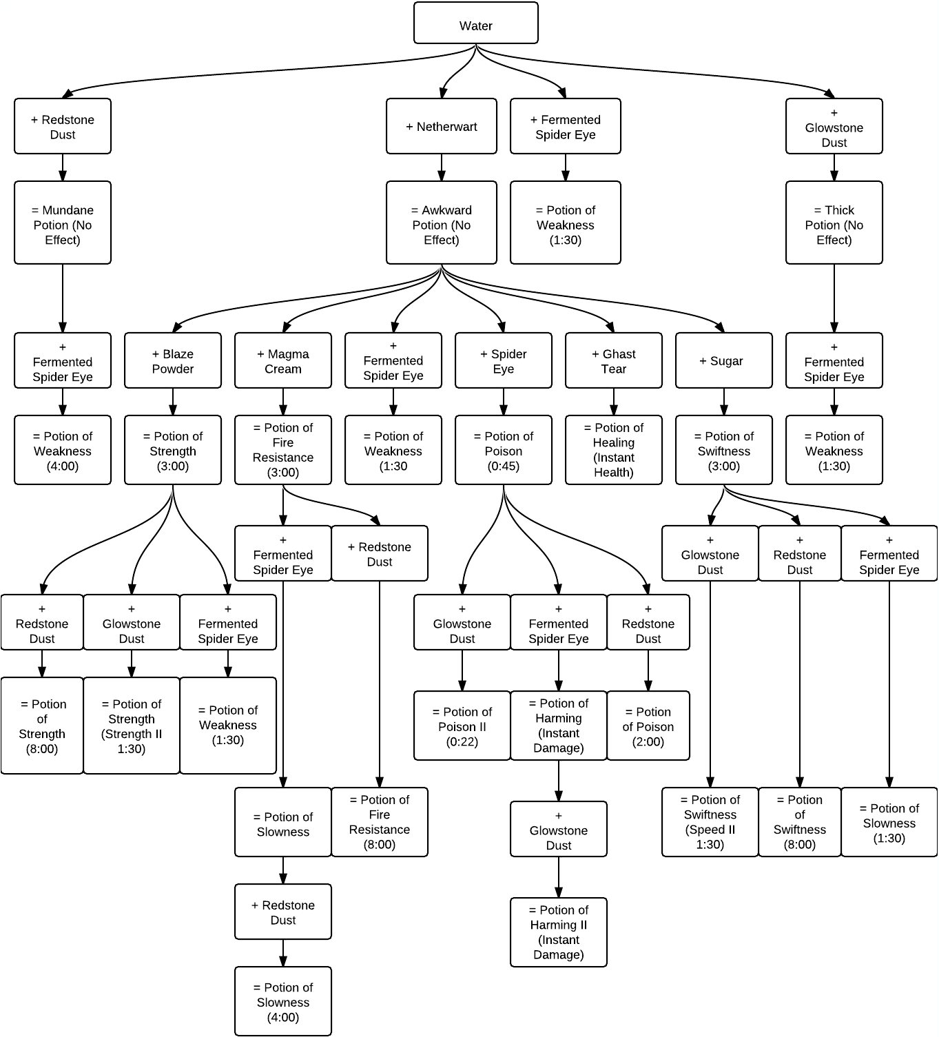
ポーション醸造チャート(スプラッシュポーションを除く)
醸造(Brewing)とは、醸造台で様々な材料を水入りの瓶と組み合わせて、ポーションやスプラッシュポーションを作製する手順の事である。
ポーションの醸造
| 醸造レシピ |
|---|
概論
醸造画面の下段の3つのスロットに瓶を置き、材料を上のスロットへ入れる。すると材料を蒸留して瓶へと送り込み、ポーションが醸造できる。このポーションは消費することである効果をプレイヤーが享受することが出来る。
全てのポーションは、ガラス瓶に水源あるいは水を湛えた大釜から水を満たした、水入り瓶が始点となる。次に、一次材料を元に、特に効果のない基礎ポーションを作る。同じように、基礎ポーションに二次材料を醸造することで効果を持つポーションを作ることが出来る。三次材料を加えることで、効果を強力にしたり効果が発揮される時間を延長させたり出来るし、あるいは効果を反転させ有害なものに出来る。最後に、火薬をどれかの段階のポーションに加えて、投げてある範囲内に効果を撒き散らすことが出来るスプラッシュポーションへ変換することが出来る。また、スプラッシュポーションにドラゴンブレスを加えることで残留ポーションが出来る。醸造の各段階は20秒必要となる。
醸造はMinecraftにおいてとても価値のあるもので、多くのポーションは戦闘時の補助となり、また単に夜間の視界を得るだけのものもある。最初はブレイズロッドやネザーウォートのためにとても難しいかもしれないが、一般的には作製は簡単で、ゲームを通してとても有用なものである。
ヒント
- まずネザーウォート集めから始めよう。右側にあるチャートにあるとおり、奇妙なポーションからは全ての正の効果のポーションが作り出せるが、それ以外の基礎ポーションからは弱化のポーションが作製できるのみだからだ。弱化のポーションを意識して作りたいのでない限り、奇妙なポーションから始めるべきだ。そして弱化のポーションであれば、発酵したクモの目を直接水入り瓶に醸造するのがより効率的であり、ネザーウォートを節約できる。
- 大まかに言えば、4種類の調整剤となる材料がある。レッドストーンダストは効果時間を延ばし、グロウストーンダストは効果を強力にする (しかし時間は短くなる)。発酵したクモの目はそれを有害なものに変え、火薬はスプラッシュポーションへと変化させる。
- 醸造台には瓶を同時に入れることができるスロットが3つある。1つの材料でこれら3本の瓶へと醸造することが可能なので、ベテランのポーション醸造家なら常に3本づつ醸造作業を行うはずだ。更に効率を求めるなら、異なる種類のポーションであっても同時に醸造できることを忘れてはならない。1つの材料から異なる3種類のポーションを醸造することが出来、別々に醸造したのと同じ結果になる。こうすれば多品種のポーションの醸造が可能だ。
準備
| 名称 | アイコン | 用途 |
|---|---|---|
| 醸造台 | 材料を水入り瓶へと追加する為に用いる | |
| 大釜 | 設置すると、水入りバケツの中身を保持できる ガラス瓶を3本満たすことが可能 | |
| ガラス瓶 | 全ての種類のポーションの容器 | |
| 水入り瓶 | 全てのポーションの起点 ガラス瓶に大釜か水源から水を注ぐ | |
| ブレイズパウダー | 醸造の際に燃料として必要 |
材料
基礎材料と調節剤
基礎材料は、水入り瓶に最初に入れるものである。これは、すべてのポーション作りの最初の手順となる。最も基本的な材料はネザーウォートであり、ほとんどのポーションを作るのに必要である。
調節剤は、ポーションの性能を変えたり、ポーションの効果を違うものに変更するために用いられる。発酵したクモの目は、調節剤でありながら、有効なポーションの基礎材料ともなる。
| 名前 | アイコン | 水入り瓶に直接入れた場合 | 調節剤としての効果 |
|---|---|---|---|
| ネザーウォート | 奇妙なポーション | なし | |
| レッドストーンダスト | ありふれたポーション | 効果時間を延長する | |
| グロウストーンダスト | 濃厚なポーション | 強化する | |
| 発酵したクモの目 | 弱化のポーション | 効果を反転させる | |
| 火薬 | スプラッシュ水入り瓶 | スプラッシュ化する | |
| ドラゴンブレス | 残留水入り瓶 (スプラッシュ水入り瓶から) |
スプラッシュポーションを残留ポーションにする |
効果の反転: 発酵したクモの目は、ポーションの基本的な効果を変更する。多くの場合、効果を正反対のものにし、負の効果のポーションが作られることになる。
- 反転されたポーションは、通常、元のポーションの正反対の効果を持つ。
- 強化や延長されたポーションを反転した場合には、反転した後に強化や延長した場合と同じ結果となる。
- 延長した毒のポーションを反転した場合には、通常の負傷のポーションが得られる。強化された跳躍のポーションと俊敏のポーションは反転できない
- 透明化のポーションは暗視のポーションの反転と考えることができる。最大の明るさの視界と自身が見えなくなることが逆の効果だといえる。
スプラッシュポーションと残留ポーション: どのポーションもスプラッシュ化でき、さらに残留化することができる。
- スプラッシュポーションと残留ポーションは、通常のポーションと同様に変化させることができる。たとえば、スプラッシュ水入り瓶に材料を入れることで、材料に応じた効果を持つスプラッシュポーションを作ることができる。
- Bedrock Edition では、スプラッシュポーションは普通のポーションの4分の3の効果時間となる。Java Edition では、スプラッシュポーションも普通のポーションも同じ効果時間である。
- 残留ポーションは、通常のポーションの4分の1の効果時間となる。たとえば、普通のポーションの効果時間が8分ならば、残留ポーションの効果時間は2分となる。
効果別材料
奇妙なポーションに効果別の材料を加えることで、特定の効果を持つポーションを作ることができる。効果時間や効果の強度は変更しない。これらの材料を水入り瓶に直接入れると、ほとんどの場合、ありふれたポーションになる。金のニンジン、フグ、カメの甲羅は例外で、水入り瓶に直接入れることができない。
| 名称 | アイコン | 効果 | 反転時の効果 |
|---|---|---|---|
| 砂糖 | 俊敏 | 鈍化 | |
| ウサギの足 | 跳躍 | ||
| きらめくスイカ | 治癒 | 負傷 | |
| クモの目 | 毒 | ||
| フグ | 水中呼吸 | なし | |
| マグマクリーム | 耐火 | ||
| 金のニンジン | 暗視 | 透明化 | |
| ブレイズパウダー | 力 | 弱化 | |
| ガストの涙 | 再生 | ||
| カメの甲羅 | タートルマスター | なし | |
| ファントムの皮膜 | 低速落下 |
元素
Education Edition と Education Edition の設定をした Bedrock Edition では、負の効果を治療する薬の材料として一定の 元素 を用いることができる。
| 元素 | アイコン | 治療される効果 |
|---|---|---|
| ビスマス | 吐き気 | |
| カルシウム | 盲目 | |
| コバルト | 弱体化 | |
| 銀 | 毒 |
レシピ
基礎ポーション
基礎ポーションは、効果のないポーションであり、水入り瓶に基礎材料を入れることで作ることができる。基礎ポーションのうち、奇妙なポーションに効果別の材料を加えることで有効なポーションを作ることができる。
| ポーション | 醸造 | 次の段階のポーション |
|---|---|---|
奇妙なポーション |
有効なポーション | |
ありふれたポーション |
なし | |
濃厚なポーション |
なし |
有効なポーション
奇妙なポーションに効果別の材料を加えることで有効なポーションを作成することができる。ただし、一定の効果は、発酵したクモの目を使って反転させないと得ることができない。弱化のポーションは、水入り瓶に発酵したクモの目を入れることでも作ることができる。
正の効果のポーション
| ポーション | 醸造 | 延長 | 強化 | 効果 |
|---|---|---|---|---|
治癒のポーション |
- | 治癒のポーション |
即時回復 体力を 4 強化: | |
耐火のポーション ( 3:00) |
耐火のポーション ( 8:00) |
- | 火炎耐性 炎、溶岩、マグマブロック、ブレイズの間接攻撃への耐性を与える。 | |
再生のポーション ( 0:45) |
再生のポーション ( 1:30) |
再生のポーション ( 0:22) |
再生 体力を2.5秒ごとに 強化: | |
力のポーション ( 3:00) |
力のポーション ( 8:00) |
力のポーション ( 1:30) |
攻撃力上昇 接近戦のダメージを 3 接近戦のダメージを130%増加させる[Bedrock Edition限定]。 強化: | |
俊敏のポーション ( 3:00) |
俊敏のポーション ( 8:00) |
俊敏のポーション ( 1:30) |
移動速度上昇 スピードを20%増加する。 強化: | |
暗視のポーション ( 3:00) |
暗視のポーション ( 8:00) |
- | 暗視 水中も含め、視界を最大レベルの明るさにする。 | |
透明化のポーション ( 3:00) |
透明化のポーション ( 8:00) |
- | 透明化 プレイヤーを透明にする。装備は透明にならない。 | |
水中呼吸のポーション ( 3:00) |
水中呼吸のポーション ( 8:00) |
- | 水中呼吸 水中で酸素ゲージが減らなくなる。 | |
跳躍のポーション ( 3:00) |
跳躍のポーション ( 8:00) |
跳躍のポーション ( 1:30) |
跳躍力上昇 ジャンプを高くする。 強化: | |
低速落下のポーション ( 1:30) |
低速落下のポーション ( 4:00) |
- | 落下速度低下 プレイヤーの落下速度を低下させ、落下ダメージを受けなくさせる。 |
負の効果のポーション
| ポーション | 醸造 | 延長 | 強化 | 効果 |
|---|---|---|---|---|
毒のポーション ( 0:45) |
毒のポーション ( 1:30) |
毒のポーション ( 0:21) |
毒 2.5秒ごとに 1 強化: | |
弱化のポーション ( 1:30) |
弱化のポーション ( 4:00) |
- | 弱体化 近接攻撃ダメージを 4 | |
負傷のポーション |
- | 負傷のポーション |
即時ダメージ 6 強化: | |
鈍化のポーション ( 1:30) |
鈍化のポーション ( 4:00) |
鈍化のポーション ( 0:20) |
移動速度低下 速度を15%低下させる。 強化: |
両方の効果を持つポーション
| ポーション | 醸造 | 延長 | 強化 | 効果 |
|---|---|---|---|---|
タートルマスターのポーション (0:20) |
タートルマスターのポーション (0:40) |
タートルマスターのポーション (0:20) |
移動速度低下 IV, 耐性 III 速度が60%低下し、ダメージが60%減少する。 |
治療薬
治療薬は、奇妙なポーションに元素[Bedrock EditionおよびMinecraft Education限定]を加えることで作ることができる。飲むことで特定の効果を治療することができ、強化や延長はできず、スプラッシュポーションや残留ポーションにすることもできない。
| ポーション | 醸造 | 効果 |
|---|---|---|
解毒剤 |
毒を治療する。 | |
万能薬 |
弱体化を治療する。 | |
目薬 |
盲目を治療する。 | |
気付け薬 |
吐き気を治療する |
醸造不可能なポーション
幸運のポーション[JavaおよびLegacy Console Edition限定]と衰弱のポーション[Bedrock Edition限定]は醸造できない。/give @p minecraft:potion 1 0 {Potion:luck} のようなコマンドか、クリエイティブモードで入手することができる。鈍化のポーション V はJava Editionのクリエイティブメニューから入手できる。衰弱のポーションは、サバイバルモードでウィッチの小屋の大釜から入手できる。
歴史
| Java Edition Beta | |||||
|---|---|---|---|---|---|
| 1.9 pre2 | Beta 1.9 preでの大釜でのポーション醸造 | ||||
| ? | NotchとJebは醸造台を用いた新しい醸造法を考え出した[1]。 | ||||
| 2014年9月30日 | Jebはツイッターで醸造台に関する情報を公開した。 | ||||
| 1.9 pre3 | 醸造は大幅に簡素化・合理化され、醸造のGUIが追加され殆どの重複するポーションが削除された (150種あった組み合わせが31種の組み合わせの25種の異なるポーションへと削減された)。しかし新しい醸造システムにより、初期のBeta 1.9 pre-releaseにあった幾つかのポーション効果を得る事が出来なくなった (例えば吐き気のポーション、盲目のポーションなど)。 | ||||
| 1.9 pre4 | 投擲可能なスプラッシュポーションが追加された。これは醸造台で任意のポーションに火薬を醸造することで作ることが出来る。 | ||||
| 即時回復効果を与える材料としてきらめくスイカが追加され、それまでその効果を与えていたガストの涙は再生能力を与えるよう変更された。また幾つかの材料を、基礎及び二次材料の両方に用いることが出来るようになっている (クモの目、きらめくスイカ、ブレイズパウダーは、以前の役割に加え、水入り瓶へと醸造するとありふれたポーションを作ることが出来るようになった)。これにより35種の組み合わせから28種の異なるポーションが出来るようになっている。 | |||||
| Java Edition | |||||
| 1.1 | ポーションの醸造時間が20秒へと短縮された。 | ||||
| 1.9 | 醸造にはブレイズパウダーが必要になった。 | ||||
| 残留ポーションが醸造できるようになった。醸造ポーションはスプラッシュポーションにドラゴンの息を醸造することで入手できる。 | |||||
トリビア
火薬を用いて醸造されたスプラッシュポーション
- 下の3スロットのうちの1つでも埋まっている限り醸造が続けられ、水入り瓶やポーションを追加することが出来る。しかし材料を取り除くと、下の3スロットはプロセス中のどのタイミングであっても空になり、プロセスは停止し何も醸造できない。
- 3本のポーションは必ずしも同種のものである必要は無い。
- 効果時間のないポーション (治癒や負傷) のアップグレードをグロウストーンダストで行っても何のデメリットもない。
- それらのうちの1つを、グロウストーンを追加してレベルⅡにアップグレードするのは、見た限りは元のものへの打ち消しするようである (メタデータ的には違う)。
- レベルⅡが存在しないポーション (耐火、鈍化、弱化) のアップグレードをレッドストーンで行っても何のデメリットもない。
- それらのうちの1つを、レッドストーンを追加して効果時間を延長するのは、見た限りは元のものへの打ち消しするようである (メタデータ的には違う)。
- JebはBeta 1.9 pre-release 3には161種のポーションの組み合わせが、将来は2,653種になるとしているが、実際のpre3では外部プログラムを用いずには22種のポーションしか存在しなかった。それらのうち、19種のポーションは8種のうちの1つのポーション効果を有していた。
- レッドストーンから作られた「ありふれたポーション」のメタデータ (64) は、その他の材料から作られた「ありふれたポーション」のもの (8192) とは異なる。ありふれたポーション (64) とは異なり、同 (8192) は火薬を追加することで「スプラッシュ ありふれたポーション」へと変化する。これは基礎ポーションと同様に効果を持たない。
- Beta 1.9 pre-releaseでは、メタデータの隙間を埋める、数多くの未使用のポーションが残されている。これらは醸造できず、SMPサーバーコマンドやインベントリーエディター無しには得ることも出来ない。このようなポーションの一例を挙げると、「不出来なポーション(Bungling Potion)」「バター風味のポーション(Buttered Potion)」「爽やかなポーション(Debonair Potion)」「純粋なポーション(Refined Potion)」などである。
- スプラッシュポーションはディスペンサーで射出できる。
- ネザーにより多くの水を持ち込むには、ガラス瓶をスタックして、水入りバケツをたくさん持ち、大釜を用いればよい。ガラス瓶はスタックできるが一旦水を注ぐとスタックできなくなるからだ。
- アンデッドのMob (ゾンビ、スケルトン、ゾンビピッグマン、ウィザースケルトン) は毒及び再生のスプラッシュポーションの効果を受けず、スプラッシュ 治癒のポーションでダメージを受け、スプラッシュ 負傷のポーションで体力を回復する。
ギャラリー
参考
備考





